1 企业简介 九江联商物流兴建于2011年,位于江西九江风景秀丽的庐山脚下的生态工业园内,中心地处九江市区、各县域、福银高速公路的交汇处,集散条件便捷,交通网络四通八达。...
1 项目介绍 2016年10月,江西玉丰实业有限公司“5万吨库容标准化冷链物流基础设施升级改造项目”入围南昌市第一批物流标准化试点项目。项目主要建设内容为:4#冷库5万吨库容的冷藏...
1 企业简介 江西国磊供应链集团有限公司成立于2009年2月,是经世界500强百事可乐中国地区总部认可,作为百事饮料(南昌)有限公司的唯一物流战略合作伙伴。 2 项目介绍 作为南昌市...
2017年11月8日,国家发改委发布2017年第19号公告,批准发布《垂直回转库》《货架安装及验收技术条件》《乘用车水路运输服务规范》《乘用车物流质损判定及处理规范》《乘用车运输服...
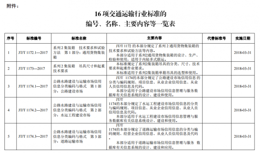
《系列2集装箱 技术要求和试验方法 第1部分:通用货物集装箱》等16项交通运输行业标准(2017年第5批,见附件)业经审查通过,现予发布。 发布的标准均为推荐性标准。标准程由人民...
由中国物流与采购联合会、全国物流标准化技术委员会编辑的月刊“物流标准化动态”2017年10月刊,于2017年11月2日发行,主要内容如下: 【标准化工作动态】 01 2017 年世界标准日中国...
2017年10月14日,国家标准委发布【2017】年第26号公告,批准发布425项国家标准。其中,由全国物流标委会归口的《汽车整车出口物流标识规范》《平托盘最大工作载荷》《托盘共用系统...
由中国物流与采购联合会、全国物流标准化技术委员会编辑的月刊“物流标准化动态”2017年9月刊,于2017年10月9日发行,主要内容如下: 【标准化工作动态】 01 中共中央 国务院关于开...
9月27日,中国物流与采购联合会团体标准化技术委员会组织召开了第二次工作会议。副会长兼秘书长、团体标准化技术委员会主任崔忠付出席并主持会议。来自国务院发展研究中心市场...
点击下载: 开放式循环木质平托盘 日字形周底托盘T_WD 102.1-2017.pdf...