江西省省级物流公共信息平台移动版

  • 《国家邮政局党组学习《国务院办公厅关于推进电子商务与快递物流协同发展的

    日期:2018-01-25 10:35:17 点击:11542 好评:0

    随着《国务院办公厅关于推进电子商务与快递物流协同发展的意见》的发布,国家邮政局提出了2018年邮政行业发展的四大要求。 《国务院办公厅关于推进电子商务与快递物流协同发展...

  • 中通快递没收到却显示签收 快递员电话一通就被挂断

    日期:2018-01-25 10:23:36 点击:11064 好评:0

    近日,王女士反映,她的四件快递首次派送后,本人并未签收,快递员拿走后再没有派送,但物流信息却显示快递已被签收。对此,中通客服表示,会进一步核实情况,帮助客户解决。...

  • 2018年推荐性物流标准

    日期:2018-01-24 10:04:47 点击:3721 好评:0

    ...

  • 国家发改委:全国信息共享“大动脉”已初步打通

    日期:2018-01-23 10:55:46 点击:4807 好评:0

    国家发改委将会同有关部门进一步推动政务信息系统整合共享,试点推进公共数据服务,让信息多跑路,群众少跑腿,让群众更有获得感 今天,国家发改委召开2018年第一场定时定主题...

  • 破解商业服务最后一公里难题

    日期:2018-01-23 10:24:07 点击:9711 好评:0

    生活性服务业品质提升的政策风向和社区商业风口之下,最后一公里成为炙手可热的场景,痛点和机遇也同时暴露出来。消费升级的大背景下,消费者对于便利消费和便利生活的需求在...

  • 渠道下沉趋势下,线上融合线下缘自“流量”的枯竭?

    日期:2018-01-22 14:45:18 点击:9668 好评:0

    渠道下沉,最重要的是学习管理供应链和库存,对公司而言整合自身资源,尤其重要,抢时间、抢空间,完全取决企业整合的时间速度,在互联网发达的今天,最管用流量获取方式还是...

  • 国家邮政局公布2018年邮政业更贴近民生7件实事

    日期:2018-01-22 13:40:34 点击:6280 好评:0

    近日,国家邮政局公布2018年邮政业更贴近民生7件实事,包括:推进建制村直接通邮、改善末端投递服务、服务“乡村振兴战略”、实施“放心消费工程”、打造安全用邮环境、提高行...

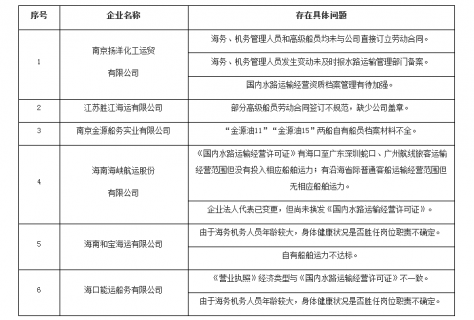
  • 交通运输部办公厅关于2017年沿海省际客船、危险品船运输企业“双随机”抽查

    日期:2018-01-22 11:11:05 点击:10557 好评:0

    江苏、海南省交通运输厅: 为深入落实《交通运输部关于全面推行“双随机、一公开”监管工作的实施意见》(交法发〔2017〕120号),部组织水运局、海事局开展了2017年沿海省际客船...

  • 中科院预测中心:预计2018年社会物流总费用与GDP比重降至14%左右

    日期:2018-01-19 10:35:32 点击:9423 好评:0

    预计2018年,社会物流总费用将达到12万亿元,与GDP比重继续下降至14%左右,经济运行中的物流综合成本进一步降低,“降本增效”工作取得阶段性成果。 1月18日,中国科学院预测科学研...

  • 营改增累计减税近2万亿元

    日期:2018-01-18 14:03:49 点击:9132 好评:0

    充分释放政策红利 切实优化营商环境 营改增累计减税近2万亿元 记者从17日召开的全国税务工作会议上获悉:近年来,税务部门不折不扣落实国家出台的各项税收优惠政策,充分释放减...