海天味业产品运输项目资源招募公告
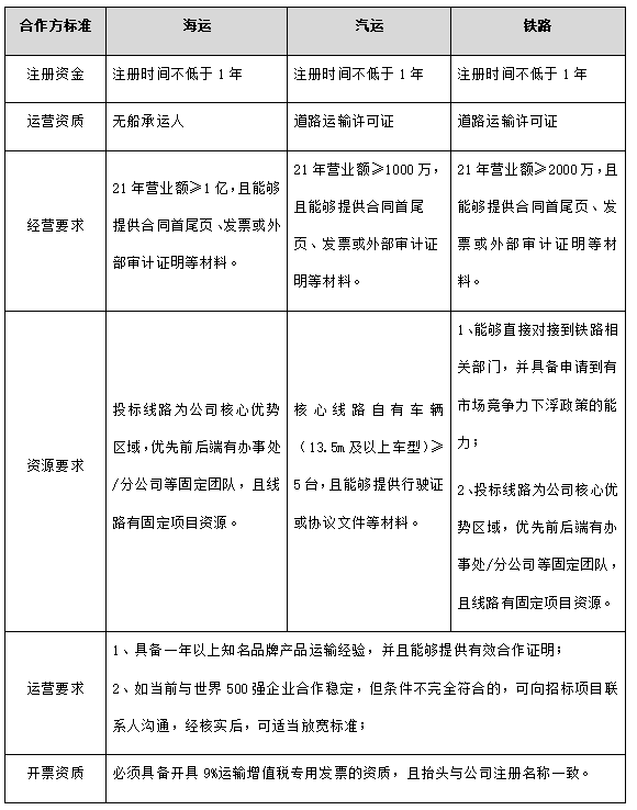
海天味业(上交所证券交易代码:603288)是一家以调味品生产为主的大型食品制造型企业,总年运量超600万吨。海南康庄通达供应链管理有限公司与广东小康物流有限公司作为海天味业全资子公司,负责其运输及物流商管理等相关事项,现就海天产品运输项目进行资源招募,具体如下: 01 招募说明 本公告为资源招募,且长期有效。意向单位需按要求向我司投递相关资料(电子版),对于通过资料审核的公司,将由专人进行相关业务的具体洽谈。 02 招募目标 1、海运运输服务商 发运路径:广东省佛山市高明区——全国各县份,侧重发往华东、华北、东北 运输模式:海运集装箱(不限20尺或40尺) 总量规模:>10万T/年 2、铁路运输/多式联运服务商 发运路径:可局部线路投标 总量规模:>3万T/年运输模式:公铁或海铁等多式联运(不限箱型) 3、公路整车运输服务商(带托可包含在内) 总量规模:>300万吨/年运输模式:汽运32吨;汽运16吨,汽运(托盘) 4、零担运输服务商 总量规模:>10万吨/年运输模式:汽运8吨 03 资质要求 各业务标的意向合作方必须具备下列对应的资质要求方可参与我司邀标工作,我司不接受两家及以上联合体投标,不接受与招标人或在行业内有不良合作历史的投标人投标。 04 资料投递 1、邮箱:htwulb@haday.cn 2、联系方式: 李先生:15626110449 谢先生:15521282347 3、公司地址:佛山市禅城区文沙路16号-广东小康物流有限公司 4、邮件提交格式: 标题:**公司-(海运/铁路/汽运/零担)业务投标资料 正文:需要包含以下内容 1、业务对接人、联系方式、公司地址 2、公司优势介绍 1)营业执照、银行开户证明、无船承运业务经营资格登记证、道路运输许可证。 2)21年年度财务报表(营收、利润、税负)。 3)公司介绍资料(发展历史、组织架构、业务模式、管理标准、经营理念及发展规划等)。 4)业务合作资料:合作企业合同有效期内的合同首尾页。 5)资源资料:资质认证、车辆资源(车辆明细)、站点资源(相应资料)、仓配资源等。 6)企业荣誉:社会认证(如5A物流企业等)、合作企业表彰。 05 廉洁监督 投标人对本次招投标工作中存在的任何单位、人员旨在影响评标结果的活动均可通过拨打该监督电话进行举报: 联系电话:0757-82831726。附件:请提交以下电子版文件
