项目名称:2022年物流供应商招标
采购单位名称:广州王老吉药业股份有限公司
广州王老吉药业股份有限公司(招标人)就2022年各加工点的运输业务接受合格投标商提交报名文件(见附件《物流供应商资料登记表》),有关事项如下:
各始发点(广州、普宁、厦门、南宁、三河、玉林、长沙等),详情以投标商通过初审后收到的邀标文件为准)发运到全国各城市的公路运输招标。
今日起至 2021 年 11 月 4 日下午 17 点前(以意向投标商邮件发送时间为准),本公告只适用于以上时间,逾期无效。
1、按要求填报的《物流供应商资料登记表》见附件,请勿更改登记表格式。
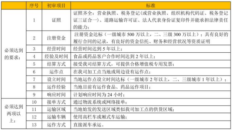
2、证照(营业执照、税务登记(或营业执照、组织机构代码证、税务登记证三证合一)、道路运输许可证、法人代表身份证复印件)等资质证明资料并加盖公章。
3、其他能证明投标单位资信良好、质量保障能力的相关文件资料。
4、文件名名称:如:物流供应商资料登记表+公司简称。
文件夹名称:2022年王老吉运输招标文件+公司简称。
投递方式:登记表 excel 版及所有证照扫描件(加盖公章)发至电子邮箱;同时所有证照复印件(加盖公章)邮寄至上述报名地点。
1、王老吉招标小组将结合 2022 年运输规划需求情况对承运商报告资料进行初审并择优选取,同时进行实地考察,通过考察的投标商将收到正式的邀请投标文件。
2、收到王老吉正式的邀标文件后投标方需在投标截止日期前缴纳 伍 万元竞标保证金:若中标将转为年度合同保证金(实际合同保证金按计划合作运量确定),若未中标投标保证金将在定标后的 20 个工作日内无息退回;投标方自收到邀标通知后则默认为接受所有竞标条款,投标过程中或确定中标后弃标,王老吉都有权没收其投标保证金。
1、投标商不得以任何形式贿赂王老吉相关人员,否则王老吉有权取缔投标商继续参与竞标/比价的权利,且投标商承担由此给王老吉造成的一切损失。
2、为做到公开、公平、公正,维护合作双方利益,投标商需积极协助王老吉督察部对招标及合同执行过程的监督工作,积极配合相关调查取证工作,同时有权监督王老吉相关工作人员。
